首页
信息共享服务
关于襄汾
本地动态
行业动态
政府发文
信息公开
电子商务政策
金融服务
金融机构
金融政策
金融咨询
金融服务
智能物流服务
仓储基地
快递查询
寄件服务
电商信用
电商资讯
电商服务
电商培训
本地特色
旅游景点
统计监测
大数据资讯
大数据屏
数据上报
资料下载
风险防控
信息安全制度
风险防控资讯
品牌营销服务
区域品牌
本地品牌
特色店铺
人才服务
人才政策
人才专家
招聘信息
襄汾县乡村e镇公共服务中心管理制度_信息公开_信息共享服务_襄汾乡村e镇电商公共服务平台
信息共享服务
关于襄汾
本地动态
行业动态
政府发文
信息公开
电子商务政策
金融服务
金融机构
金融政策
金融咨询
金融服务
智能物流服务
仓储基地
快递查询
寄件服务
电商信用
电商资讯
电商服务
电商培训
本地特色
旅游景点
统计监测
大数据资讯
大数据屏
数据上报
资料下载
风险防控
信息安全制度
风险防控资讯
品牌营销服务
区域品牌
本地品牌
特色店铺
人才服务
人才政策
人才专家
招聘信息
便民服务
交通违规
公交查询
车票购买
水电燃气
手机充值
电话查询
天气查询
襄汾县乡村e镇公共服务中心管理制度_信息公开_信息共享服务_襄汾乡村e镇电商公共服务平台
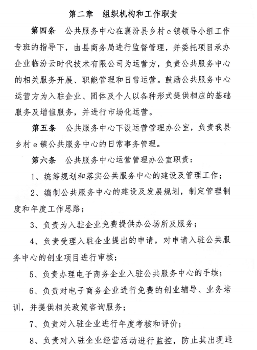
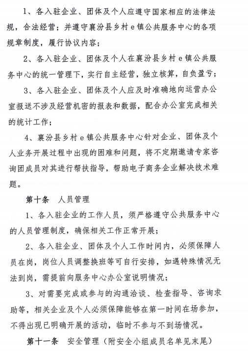
襄汾县乡村e镇公共服务中心管理制度
上一篇:
襄汾县乡村e镇项目关于公共服务中心开放性说明
下一篇:
没有了
网站首页
信息共享服务
信息公开
襄汾县乡村e镇公共服务中心管理制度
襄汾县乡村e镇公共服务中心管理制度
上一篇:
襄汾县乡村e镇项目关于公共服务中心开放性说明
下一篇:
没有了